诊疗服务
分级诊疗——医联体
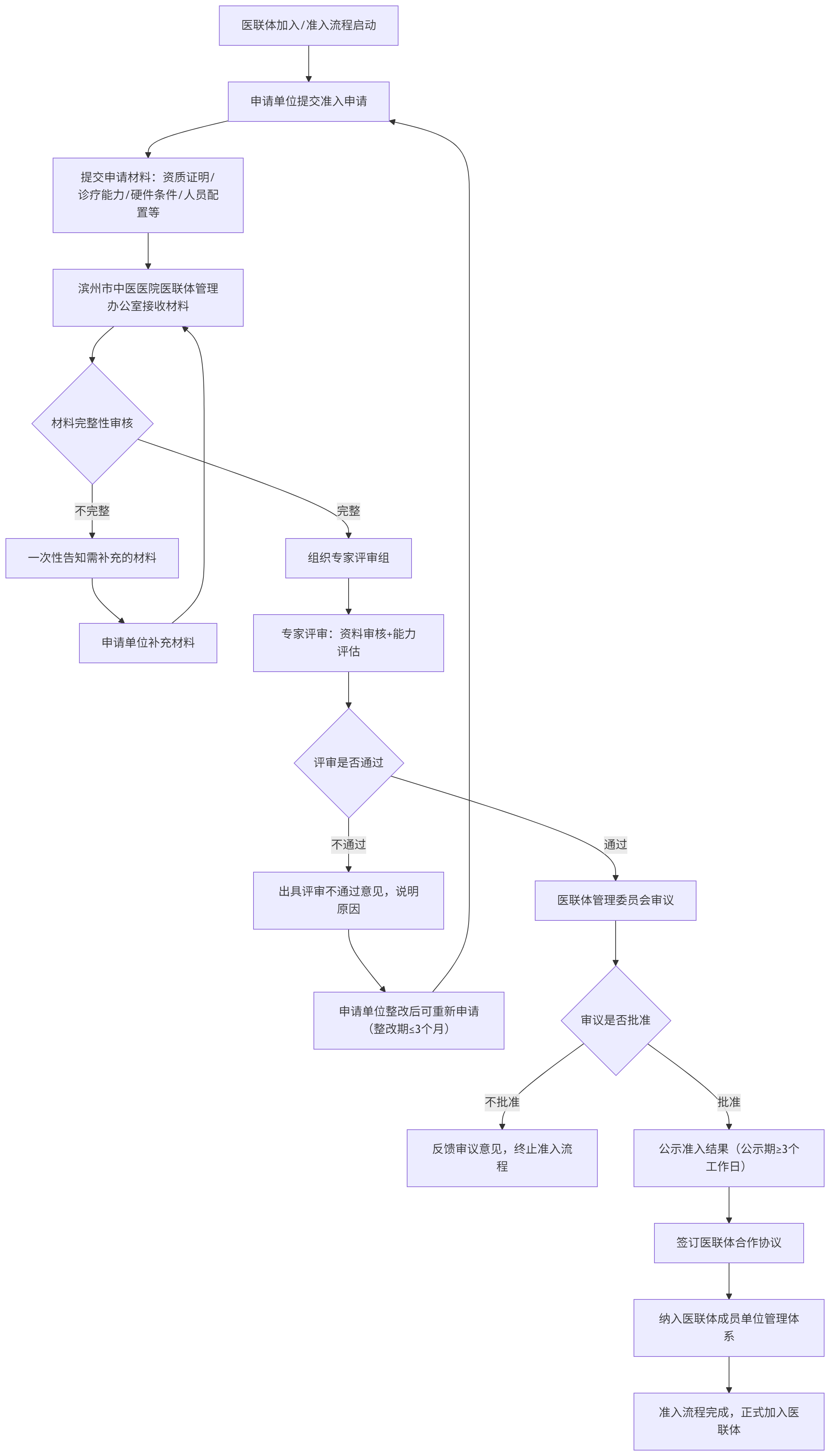
滨州市中医医院医联体准入流程

滨州市中医医院医联体单位名单
|
序号 |
单位名称 |
备注 |
|
1 |
滨州医学院附属医院 |
|
|
2 |
沾化区中医院 |
|
|
3 |
无棣县中医院 |
|
|
4 |
市东街道社区卫生服务中心 |
紧密型医联体 |
|
5 |
梁才街道社区卫生服务中心 |
紧密型医联体 |
|
6 |
滨城区三河湖镇卫生院 |
紧密型医联体 |
|
7 |
阳信县水落坡镇卫生院 |
|
|
8 |
青田街道社区卫生服务中心 |
|
|
9 |
小营街道社区卫生服务中心 |
|
滨州市中医医院医联体服务内容
滨州市中医医院医联体以整合优质中医药资源、提升区域中西医诊疗能力为目标,构建“资源共享、上下联动、同质服务”的便民医疗体系,核心服务如下:
专家下沉,夯实基层能力:选派针灸科、骨伤科、康复科等重点专科专家,通过“名医基层工作室”“千名医师下基层”等活动,定期坐诊、带教、推广中医适宜技术,联动急诊急救资源,提升基层诊疗水平。
分级诊疗,就医通道畅通:实行“基层首诊、慢病在基层、重症上转、康复下转”模式,建立双向转诊绿色通道,上转患者优先就诊住院,下转患者享受中医康复、中药调理等延续性服务。
人才培养,做强学科根基:提供免费进修、专项培训、学术交流机会,协助基层打造中医特色专科,培育业务骨干,构建人才梯队,提升区域中医药服务整体实力。
健康管理,践行治未病理念:开展中医体质辨识、慢病管理、养生宣教,推广三伏贴、膏方调理等特色服务,为群众提供全周期中医药健康保障。
管理部门:医务处
联系电话:0543-3364937
2025年下乡人员名单(专家名单)
|
|
下乡时间 |
科室 |
姓名 |
支援单位 |
|
业务院长 |
2024.8-2026.7 |
推拿一科 |
李晓光 |
三河湖镇卫生院 |
|
2025年千名医师进乡村 |
2025.6.25-2026.6.24 |
重症医学科 |
刘伟 |
沾化区中医院 |
|
肿瘤科 |
臧运雪 |
|||
|
儿科 |
孙晨羲 |
|||
|
肺病科 |
金灵燕 |
|||
|
中药房 |
毛志远 |
|||
|
治未病中心 |
韩新转 |
|||
|
心病科脑病科 |
夏乐 |
无棣县中医院 |
||
|
肿瘤科 |
张鲁燕 |
|||
|
放射科 |
王倩倩 |
|||
|
超声医学科 |
常文卉 |
|||
|
制剂中心 |
崔国涛 |
版权所有 © 滨州市中医医院 地址:山东省滨州市新立河西路917号 导诊咨询电话:0543-3374500 投诉电话:0543-3366640 24小时服务电话:0543-3366666 监督电话:0543-3361806 E-mail:lu372301@163.com
鲁ICP备10026845号 滨公备0601199